Efecte oznamuje partnerství se Solutií na trhu České republiky
Praha, 25. ledna 2021 - Efecte, evropská alternativa pro řízení servisních služeb v cloudu, oznámila od 1. února 2021 nové partnerství [...]
Vývojové Oracle prostředí do cloudu
Vývojové Oracle prostředí do cloudu – ušetřete více jak 60 % nákladů v 5 letech Pojďme se blíže na příkladu [...]
Ivanti Service Desk #4 – Rozcestník
Ivanti Service Desk je série článků, která si klade za úkol stručně a efektivně seznámit čtenáře s funkcionalitami technologie Ivanti ServiceDesk [...]
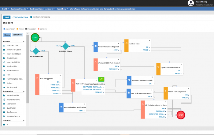
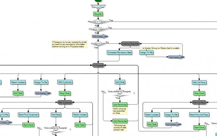
Ivanti Service Desk #3 – Incident Management
Ivanti Service Desk je série článků, která si klade za úkol stručně a efektivně seznámit čtenáře s funkcionalitami technologie Ivanti [...]
Licencování Oracle a různé verze VMware
VMware’s vSphere ESXi do 5.0 (Cluster) Starší verze VMware vSphere ESXi, až 5.0 včetně, vyžadují sdílené úložiště. Aby se virtuální [...]
Případ 1: Historické nákupy + Případ 4: Fúze a akvizice
V sérii článků si si rozebereme jednotlivé body licenčního Non-Compliance detailněji. Začneme u historických nákupů a nákupů v rámci korporace [...]
Oracle, 8 nejčastějších případů non-compliance
Užití licencí Oracle V sérii článků se budeme věnovat tématu optimalizace užití licencí Oracle a příkladům, kde je možné ušetřit. [...]
Nagios XI a kybernetická bezpečnost: čtyři věci, které je třeba vědět
Nagios XI Kybernetické bezpečnostní hrozby se mohou stát kdykoli, kdekoli a komukoli. Žádný systém připojený k síti není neprůstřelný. To [...]
Data jsou ropou 21. století
Sběr dat z provozu Je jedním ze základních kamenů, na kterých stojí digitalizace průmyslu. Hloubková analýza informací ze senzorů na [...]
Proč Solutia tým vyrazil do přírody?
Ve čtvrtek 18. června 2020 vyrazil celý tým Solutia na dvoudenní teambuilding, který se konal na příbramsku v Jincích. Účelem našeho [...]
Přestavujeme Resmanio: IoT ekosystém
Společnost Solutia s.r.o., představuje nové aplikační řešení pro zpracování údajů z chytrých zařízení propojených v Internetu věcí (IoT): Resmanio. Resmanio je ekosystém [...]
Spark na cluster chytře
Apache Spark je open-source distribuovaný univerzální framework určený k provádění výpočtů na úrovni clusteru. Největší výhodou je právě možnost paralelizace na [...]











